学生
教工
校友
考生
访客
Web VPN
校长信箱
阳江校区
一网通办
教学服务
会议通知
学校文件
学校简介
历史沿革
学校章程
现任领导
学校标识
校园风光
教务处
研究生院
重点学科
高水平大学建设
学位点建设
教学名师
精品课程
学报
科研平台
本科生
研究生
成人教育
港澳台生
国际学生
党政办
纪检监察室
党委组织部
党委宣传统战部
党委学生工作部
共青团
学生会
学生社团
学校要闻
通知公告
校园快讯
学术讲座
媒体海大
视频海大
推荐阅读
专题活动
学习贯彻党的二十届三中全会精神专栏
首页 > 新闻中心 > 通知公告 > 正文
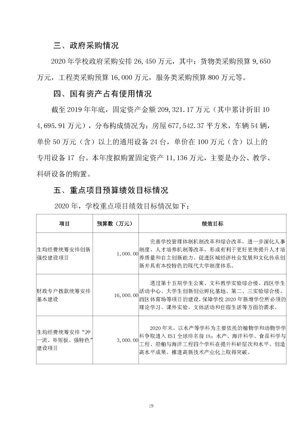
2020年开云kaiyun登录入口部门预算公开
时间:2020-02-27
编辑:党委办、校长办
作者:朱伟雄
审核:
来源:财务处
浏览次数:
上一篇:关于网络教学准备工作摸排及课前演练的通知
下一篇:开云kaiyun登录入口饭堂云订餐服务项目(项目编号:0835-200FE5700171)的成交公告
中华人民共和国教育部
中华人民共和国科学技术部
中华人民共和国自然资源部
广东省教育厅
广东省科学技术厅
广东省人力资源和社会保障厅
信息公开
图书查询
招标信息
校内邮箱
人才招聘
学校地图
地址:中华人民共和国 广东省 湛江市 麻章区 海大路1号 邮编:524088 邮箱: xzb@gdou.edu.cn
电话: 0759-2383111、2383333(党政办)、2396115(本科招生)、2396172(就业)、2382451(成教招生)、2362175(非学历培训)、2396185(研究生招生)
教育收费咨询/投诉电话:0759-2383153,邮箱:cjgzbgs@gdou.edu.cn
Copyright © 版权所有:开云·kaiyun(中国)官方网站|登录入口 粤ICP备06058882号
粤公网安备 44081102000020号
<
旧版回顾